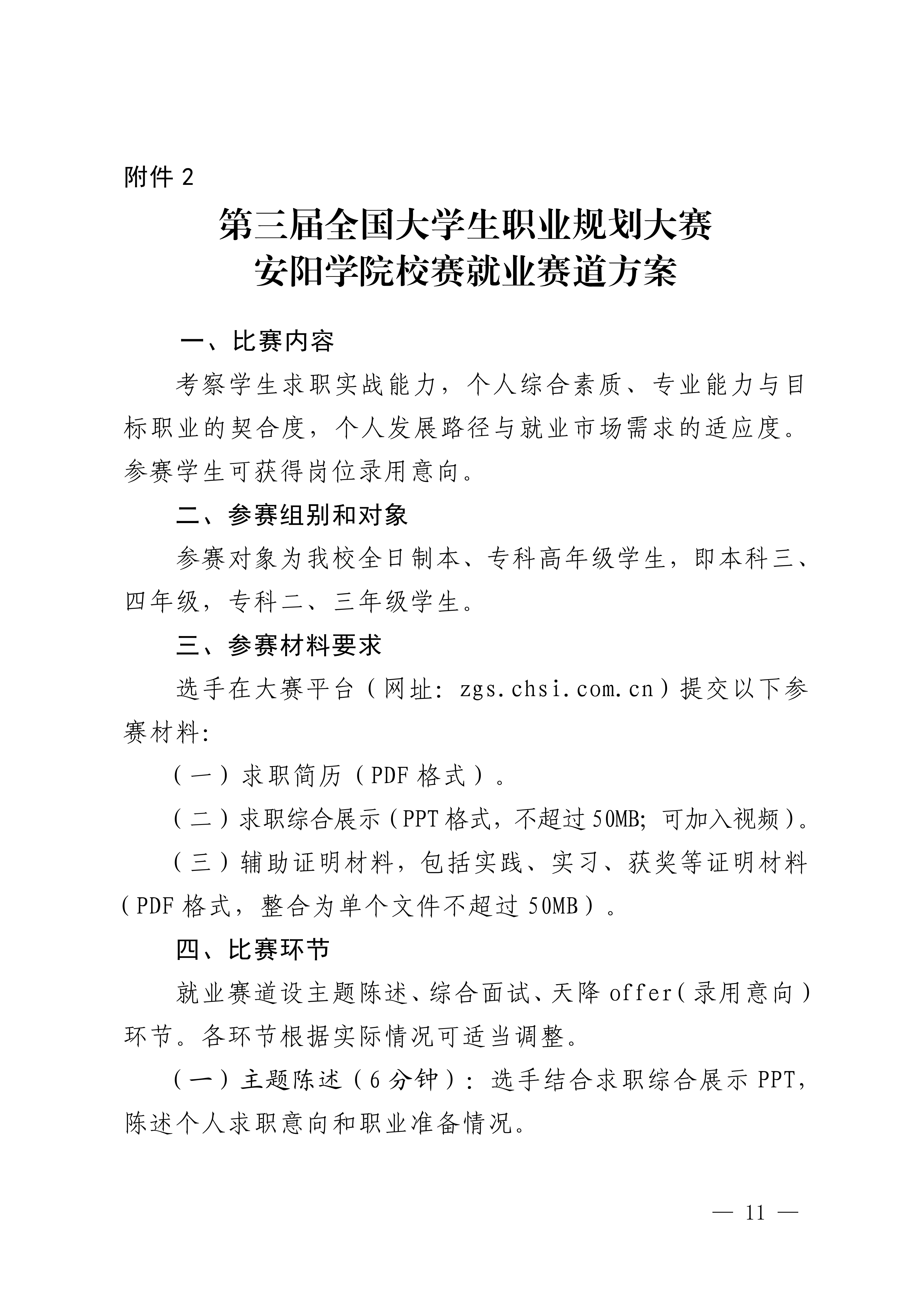
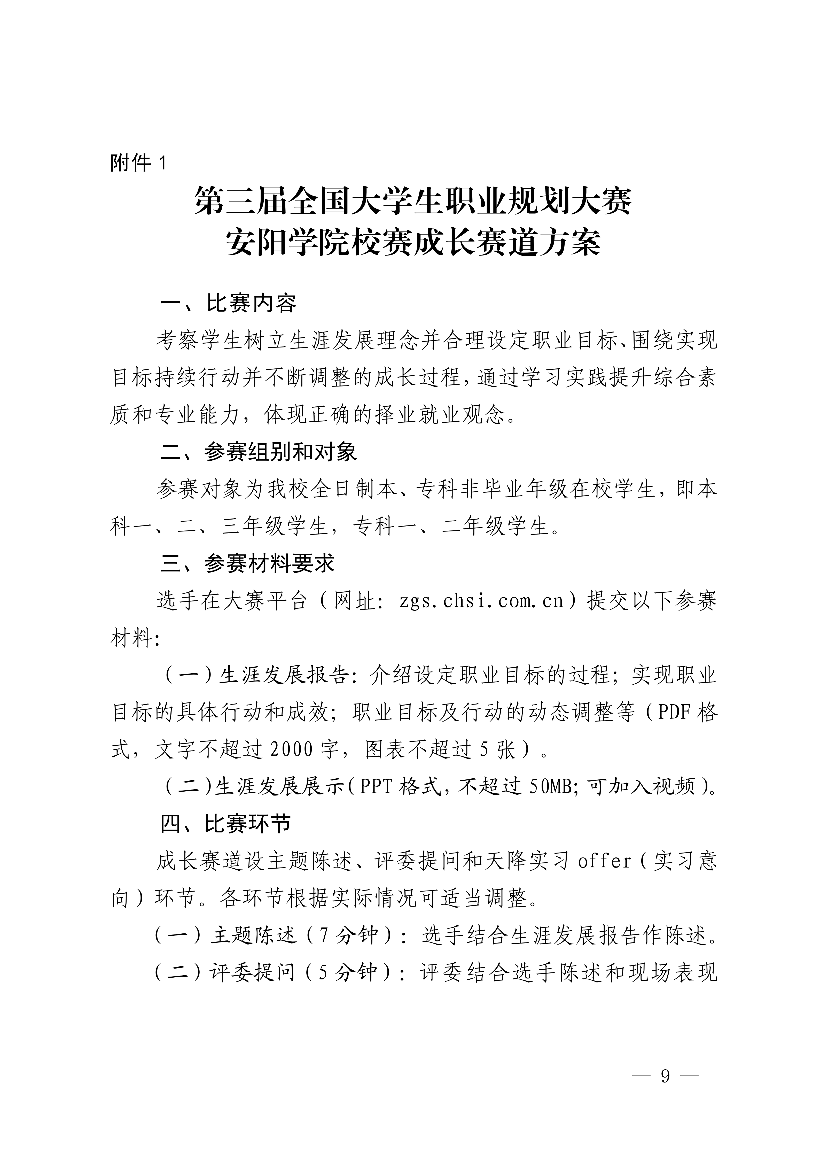
学院概况 -美高梅娱乐
安阳学院-创业学院
首 页
|
学院概况
学院简介
创业教育
创业之星
创业基地
联系美高梅娱乐
美高梅娱乐的联系方式
美高梅娱乐的公告
2025-11-18 09:02:54
来源:
网站地图